近日,中国之声独家报道了黑龙江省牡丹江市“曹园”违建事件,引发舆论持续关注。黑龙江省委省政府对此事高度重视,专项调查组26日发布的消息称,涉事企业存在违法采伐、违法占地、违法建设等行为,责令其自行拆除违建。

记者调查发现,“曹园”方面在2005年、2006年分两次和原中牧集团牡丹江军马场签订《有林地承包经营管护合同》,承包林地3千多亩。军马场的多位干部反映称,“曹园”当年承包的有林地价格过低,一亩有林地一年只要3块钱。承包价格是如何确定的?“曹园”被官方认定大面积毁林后,军马场是否会收回林地?
曹园承包价格如何确定?
“曹园”事件经中国之声曝光后,记者陆续接到林地所有单位原中牧集团牡丹江军马场多位退休干部职工的反映称,2005年、2006年军马场与曹园方面签订的《有林地承包经营管护合同》,承包价格明显低于正常价格,他们认为,这样的价格相当于贱卖,造成了国有资产流失。
军马场退休领导干部郭靖华(化名):“当时他又没有经过评估,又没有经过职工代表大会同意,就暗箱操作就把这事办了。办的过程中,在牡丹江军马场引起一片哗然。”

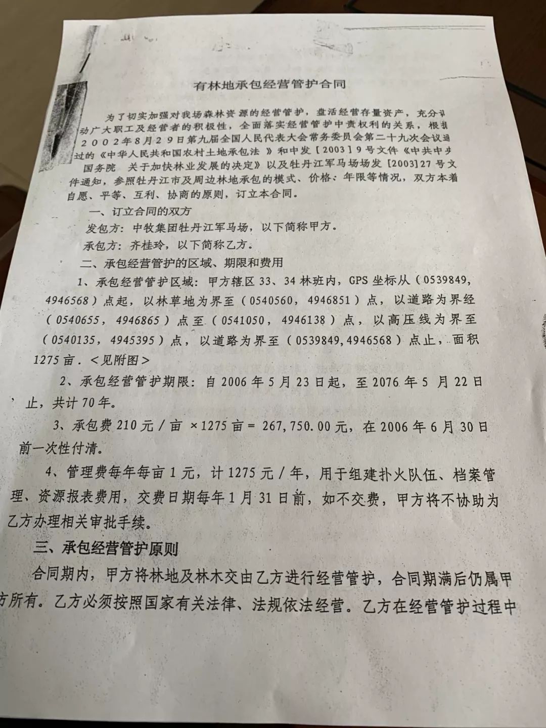
曹园方面和军马场2005年签订的承包林地合同首页
承包经营合同分两次签署,合计总面积3325亩。第一份《有林地承包经营管护合同》签订于2005年11月,合同明确,承包经营管护区域涉及两块地,共计2050亩。合同约定,承包经营管护期限是70年,承包费每亩为210元,共计43.05万元,2006年6月30日前一次性付清。除此之外,每亩地每年交1元管理费,每年2050元,一年一交,70年的管理费交清共14.35万元。
第二份合同签订于2006年5月,1275亩有林地,70年,每亩210元,承包费用共计26万7750元,管理费仍是每亩地每年1块钱,一年一交。也就是说,不算管理费,3325亩国有林地,曹某一共花69万8250元的承包价包了70年,每亩地每年的承包价格是3块钱。
郭靖华:“他(曹某)租的这70年,特别地便宜。210元一亩地,租70年,一年才合3块钱。那是有林地,树都碗口那么大了,树径都达到20多公分。怎么能租3块钱呢?3块钱一把筷子都买不下来!”

曹园方面和军马场2006年签订的承包林地合同首页
郭靖华说,他曾是军马场的领导班子成员之一,他还向记者出示了多份同时期军马场与他人签署的承包协议。一份承包协议显示,一块无林地承包30年,承包费用每年每亩30元,是曹园承包价格的10倍。
郭靖华:“牡丹江军马场还租了一种无林荒地,是在曹园之前,就已经运作了。无林荒地就是荒山租给社会人员,每一年给军马场一亩地20元到50元不等,根据离公路的远近。租最少的无林荒地也一年20元,和有林地3元一年一比,价格差别太大。”
另外几名军马场的职工说,两份协议签署时,既未经过评估,又未通过职工代表大会表决,在程序上不合法。事发后,军马场补开了职工代表大会。
军马场的干部张京亮(化名):“那片林子是军马场最好的林地,我们经营了40多年,几乎是两三代人都在建设的林场。我们算了,70年,1棵树才3分钱,他还有采伐权,军马场职工辛苦经营40年的林子都给他个人了。这不是国有资产无偿流失了吗?”

曹园内部建筑
曹园被官方认定毁林建园
军马场是否会收回林地?
此外,军马场部分职工还反映,曹园在未取得林权证和土地证的情况下,便大兴土木,毁林建园。记者注意到,在签署的承包协议上,军马场和“曹园”方面明确约定要“确保林地所有权及用途不得改变,确保森林蓄积和质量不降低”,职工们多次反映均无结果。
而“曹园”承包经营管护的这3千亩林地,先是说发展林下经济,而后又向林业部门申请改变林地用途,用于森林综合保护及观赏项目建设。不成想,却建成了存在大面积违建的“曹园”。
军马场退休干部郭靖华:“只是让他搞林下经济,没有让他毁林、建楼堂馆所啊。”

牡丹江市政府2012年曹园拟建项目向军马场发出的公函


牡丹江2014年为曹园拟建项目向央企中国农业发展集团发出的公函
军马场和“曹园”方面签订的《有林地承包经营管护合同》中明确了承包经营管护原则。其中提到,承包方要坚持森林资源永续利用的原则,坚持以林业法律、法规为准则的原则;确保林地所有权及用途不得改变;确保森林蓄积和质量不降低,确保经营区域内有林地面积和森林蓄积双增长,确保分户经营管理不影响国家林业的长期发展规划。
根据官方认定, “曹园”的建设显然违反了合同约定。违约的“曹园”,承包林地的合同是否会被解除?每亩林地每年三块钱的承包价格又是如何确定的?记者昨天(3月27日)多次联系中农发集团牡丹江军马场,没有获得回应。
根据黑龙江方面的通报,已初步认定相关部门和中农发集团牡丹江军马场部分工作人员涉嫌失职失察,建议依法依规严肃追责。黑龙江省委省政府督查组表示要严肃督查,不论涉及哪个层级、不论涉及什么人,都要一查到底、严肃问责,并要求汲取教训、举一反三,杜绝此类问题再次发生。“曹园”到底是一个什么项目?“曹园“主人要不要承担刑事责任?相信答案很快就会水落石出。